热门搜索
消息中心
无消息通知
全部已读


线下赛道成为巨头们的必争之地。

图片来源: pexels
相比前几年的零售市场,实体商超再度迎来新一轮跑马圈地,与此同时,存量企业的调改升级与传统门店的闭店退出同步加剧,行业正经历更快速的结构调整。
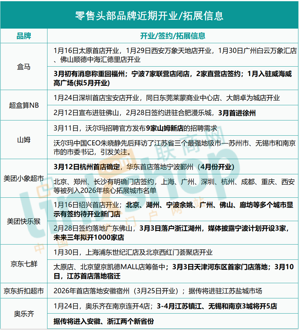
零售市场的开店消息,正被各大巨头强势霸屏:

从业态上看,巨头们实现了全业态覆盖:山姆、盒马、京东七鲜、美团小象超市等大店业态稳步扩张,沃尔玛社区店、盒马超盒算NB、奥乐齐、美团快乐猴等小型门店快速渗透,加之大量前置仓的密集布点,线下赛道成为巨头们的必争之地。
从年度规划来看,各巨头的开店目标均雄心勃勃。按照联商网不完全统计:

与巨头扩张形成鲜明对比的是,众多中小零售商深陷生存困境,关店、亏损消息接连不断,甚至部分全国连锁企业也未能幸免。
尽管市场上仍有不少优秀的区域零售品牌,但从行业声量来看,零售市场的资源与话语权正加速向头部集中,过去区域市场的丰富性,正迎来全新的格局重构。
很多人说,巨头们新进市场开店,很多是降维打击。对一些区域及中小零售商而言,有些冲击是致命的,特别在华东市场,所以更加需要结合内外局势,找到自己的生存法则。
当前线下零售市场的主体玩家,主要分为三类,各有其独特的核心打法:
第一类是阿里、美团、京东等国内平台巨头,其核心是流量效率逻辑,特别要争抢“即时流量”生态位。
移动互联时代,流量意味着价值量。当线上流量见顶、获客成本高企,行业竞争加剧,庞大的线下市场成为其突破增长的必然选择。因此,其走“规模化碾压”的线下扩张路线,本质是补全流量闭环,承接流量、把控生态入口。2025年的即时零售补贴大战、2026年春节的AI大战,均凸显了巨头们的流量焦虑。
第二类是山姆、奥乐齐等国际巨头。其本质是长期品质主义者,聚焦高价值客群。
与盒马、京东七鲜、美团快乐猴等“全面铺开”不同,山姆、奥乐齐的线下布局遵循的是“精准选址、精准收割”。山姆门店优先布局一、二线城市及优质潜力城市,主打大包装、高品质、会员制,瞄准中高端家庭及品质消费人群;奥乐齐则深耕华东市场,即便主打折扣业态,仍保持着优异的品质口碑。
第三类是鲜风生活、淘小胖、华豫佰佳、成山农场等区域零售新势力,主要靠“烟火食客”。
他们以“餐超融合”为核心,凭借“极致供应链+高性价比+在地体验”,精准满足新一代家庭与年轻消费群体的“日常美食刚需+即时体验+情绪价值”,将超市打造成“家门口的美食中心+社区生活空间”。
而胖东来无疑是最独特的存在,它深耕许昌、新乡等非一线城市,门店数量不多,却实现了高口碑、高业绩、高盈利;其独特的经营理念,已然成为引领中国零售行业发展的重要思潮;其科学的经营体系,主导了近些年中国零售行业的“胖改”风潮,并将持续在中国商业发展史上产生深远影响。
胖东来对商业领域的价值,还在于推动了一大批企业家“幸福生命状态”的觉醒,让过去极致功利的商业思维,回归到对人的生命、幸福、自由与爱的关注,进而催生出巨大的商业新能量。从纯商业角度来说,胖东来以真诚、科学、健康的经营模式及运营体系建立了用户信任,以口碑实现持续复购,而这份温暖、信任与美好,恰恰是巨头们最难复制的核心竞争力。
看懂不同玩家的核心逻辑,我们便会发现,部分零售商遭遇的市场压力与发展困境,根源并非“巨头太强大”,而是自身经营思路模糊,缺乏极致性的竞争支点。
未来,巨头线下扩张的态势将持续强化,随着其供应链的不断延伸,下沉市场也将成为必争之地,冲击势能还将泛化。
对广大中小零售企业而言,真正的危机意识,并非单纯抵抗竞争对手,而是让自身的经营定位、发展思路足够清晰。
相较于传统中小零售商,巨头们在资金实力、数字化能力、商品力等方面,拥有显著的非对称优势,且这种优势具备持续的迭代升级能力。
巨头们的新店开业,从来不是简单的门店落地,而是一场融合选址、供应链、品牌声量、数字化、业态创新与市场卡位的标准化战役,秉持“首店树标杆、分店抢规模”的思路,实现“开业即决战”的市场布局。
一是资金实力的碾压性优势。
沃尔玛、奥乐齐依托全球资本实现强势扩张,阿里、美团、京东等互联网巨头更是手握千亿、万亿级资金资源。一旦巨头将线下市场上升为战略重心,在商业模式跑通、经营指标趋于稳定后,资本与规模优势将快速转化为碾压式的扩张加速度。
反观中小零售商,则极易陷入“现金流紧张→不敢投入创新→运营节奏失速→用户体验持续下滑”的恶性循环;用户体验在与巨头的直接对比中快速走弱,部分企业甚至因闭店后购物卡兑付、员工安置处理不当等,引发品牌危机,从而竞争态势出现更大的分化。
二是数字化能力的代际差距。
传统零售的数字化,多是停留在流程电子化层面;而平台型零售的数字化,是用数据重构整个商业逻辑,从获客、选品、定价到履约,全链路实现智能化、效率化运营。

三是商品力的本质性差距。
商品力并非简单指“卖什么”,而是选品、定价、商品结构、运营效率、产品迭代的综合能力。
平台型零售依托全域大数据实现市场全局洞察,从选品、商品组合、动态定价到柔性供应链,全流程精准高效、迭代轻快;而传统零售多依赖局部经验与人工决策,选品被动滞后、商品结构陈旧僵化、供应链链路长且市场响应慢,普遍存在库存积压、运营效率低等问题。
开展这样的对比,并非为了捧高踩低。从现实来看,任何企业都有其自身的韧性与进化能力,不同的只是试错成本的高低。因此,中小零售企业既要正视与巨头的客观差距,更要保持理性,实现经营思路的真正觉醒。
很多人会说,“道理都懂”,但深入分析便会发现,当困境来临,“道理”其实并未那么“通透”。
许多企业背负着沉重的发展包袱,品类老化、成本高企、服务滞后,既拼不过平台巨头的低价便捷,也拼不过国际巨头的品质体验,更拼不过胖东来的温暖贴心,最终陷入进退两难的市场困境;有些虽有一定的规模基础,却盲目模仿巨头的经营模式,最终落得“赔本赚吆喝”的下场。
摆脱困境的核心思考是:中小零售商究竟拥有哪些巨头无法复制的“不可替代”的优势?
答案,便是极致的“本地化”能力:以本地灵活优势对抗巨头标准化。
所有巨头与全国连锁企业,都会有相对长链条的标准化机制,这既是其规模优势,也是其难以灵活转身的短板。
而中小零售商扎根本地,最大的差异化机会恰恰在于对本地用户的深度理解与敏捷响应。
第一步是先找到本地与全国性需求的“差异点”。
比如区域口味偏好(北方的筋道面食、南方的清淡鲜食)、消费习惯(县域的高性价比刚需、城市社区的品质体验需求)、节庆特色(地方专属民俗的商品需求),甚至是本地未被满足的空白品类(比如全福元发现的北方家常速食缺口)。
这是本地化的基础,没有需求洞察的本地化都是形式化。
这其中特别重要的是货盘,货不对,再多经营策略也无从落地。
我们走访看到的很多陷入困境的零售门店,其并非是商品缺货,而是旧货太多、传统品类占比太高,价格缺乏竞争力,无法吸引年轻消费群体;部分门店即便拥有区位与面积优势,仍秉持“大而全”的思路盲目补货,最终导致品类繁杂、库存积压,丧失了市场竞争力。
因此,中小零售商必须果断摒弃“大而全”的思维定式,转向“小而精”的核心品类战略:
首先果断淘汰同质化通货。重点强化体验类、服务类、自制类商品,让商品结构深度贴合本地生活节奏,实现高动销、高周转、高毛利。
其次聚焦1—2个优势品类做深做透。深耕本地生鲜、特色小吃等细分领域,联动本地老字号推出手工糕点、自制卤味等专属商品,打造区域内的“本地品类专家”形象,形成不可替代的经营特色。
这不仅是中小零售商应对巨头竞争的生存之道,更是其实现长远发展、构筑长期竞争力的核心战略选择。
还必须让“服务温度”成为品牌最强标签。
从核心逻辑来看,零售巨头聚焦大众市场,依靠技术代差优势与超级规模形成强大势能,进而拥有更强的资源消化能力、更丰富的品类选择,以及更优的创新环境与行业话语权;而中小零售企业普遍缺乏这套效率逻辑。
巨头虽会开展用户个性化运营,但其组织肌体本质仍是工业化体系,服务高度依赖技术实现,流程化特征显著。不过,巨头的 “抄、操、超” 能力极强,具备快速复制与迭代的优势。
因此从长远来看,所有缺乏高水平工业化能力且服务不佳的企业,终将在长期竞争中失速。
但与此同时,中小零售商所具备的、灵动的 “人情味”,是巨头永远无法真正习得的核心壁垒。
而优质的线下体验,离不开一线员工的用心付出,对于奋战在零售一线的员工而言,他们更需要被尊重、被看见。企业要真正关心员工,活跃企业文化,否则,你品牌实力、发展空间和长期保障都不如巨头,凭什么让员工尽心努力?
这方面,中小零售商未来的发展方向,必须是企业家不断觉醒,经营理念向胖东来学习。唯有如此,才能打造出有温度、有专业团队和竞争力的品牌。
但我们往往也发现一种“悖论”,“企业业绩差→极致优化人效→服务更差→业绩更差”;而当前阶段,这一悖论必然需要“破局”,在此过程中,甩掉历史包袱、砍掉沉没成本、重新启航,甚至经历短暂的转型阵痛,都是必然的选择;走不出,许多企业可能就会倒下。
更坚定、更极致、更尖锐,才有更大的优秀概率。
人们都容易慕强,“强”和“大”一定有其冲击势能;但零售的本质,更核心的是“比谁更懂自己,比谁更懂用户”。
巨头的疯狂开店,并非零售行业的“末日”,而是行业的新一轮“洗牌”——淘汰的是墨守成规、不思进取的从业者,留下的是懂用户、有温度、有特色的经营主体。
而对中小零售商来说,极致灵活的“本地化”和超强的“服务温度”,可能是为数不多的选择。
本文转载自联商网(ID:lingshouzixun),已获授权,版权归联商网所有,未经许可不得翻译或转载。
由第一财经、第一财经商业数据中心(CBNData)联合发布的《开物·2025中国消费品牌智能创新白皮书》,现已现货发售!在喧嚣的技术浪潮之中,什么是真正可落地的智能创新?AI应该从哪里切入企业核心能力?品牌如何在不确定的环境中,构建可持续的长期竞争力?这份超13万字的深度洞察,覆盖了万级智能消费相关人群样本,携手数十位行业专家,对3000+消费品牌企业进行了系统拆解,帮助中国消费品牌在智能时代明确坐标、重构能力,实现从“开物”到“成务”的价值跃迁!
点击此处或下方图片即可购买,包邮到家!

好文章,点个赞
版权提示
转载第一财经商业数据中心原创稿件,请于文首标明来源、作者,并保持文章完整性。非第一财经商业数据中心原创稿件,未经许可,任何人不得复制、转载、或以其他方式使用。如需转载或以其他方式使用稿件内容,请联系CBNData客服DD-4(微信ID:CBNDataDD4)