热门搜索
消息中心
无消息通知
全部已读


哈啰将如何应对这场合规舆论风波?

图片来源: pexels
今年央视3·15晚会,哈啰被点名了。
问题指向其租电动车业务:部分门店出租的车辆时速最高可达75公里,明显突破电动自行车新国标关于最高设计车速不超过25公里/小时的要求;相关调查还延伸到了上牌、招商和车辆投放环节。
按晚会披露的调查内容,哈啰租电动车省级招商负责人曾提到,一些车辆甚至可以借尚未生产出来的车辆合格证先行上牌,等客户需要时再按旧标准生产对应车辆,以此绕开新规实施后的“一车一池一充一码”协同机制。
也就是说,3·15掀开的,已经不只是门店端的销售问题,而是整条租赁链条里的合规隐患。
哈啰租电动车方面随后回应称,租赁业务采取平台模式,为用户、商户提供撮合服务,平台未直接经营过线下门店,也未授权门店直接使用哈啰品牌从事相关租赁服务,门店车辆由入驻商家自行采购、运营,并已启动专项调查。
当晚,上海市市场监督管理局通报称,市、区两级市场监管部门已会同公安、交通等部门连夜对涉事企业开展现场核查,并表示将依法严肃查处相关违法行为,后续调查处置情况将及时向社会公布。
哈啰成立于2016年,从共享单车起家,靠主攻三四线城市的差异化打法,在共享单车大战的洗牌中活了下来;这些年,它不断扩张业务,从单车、助力车延伸到顺风车、租电动车、换电、租车,并在2025年联合蚂蚁集团、宁德时代等加码Robotaxi,试图从一家“共享单车公司”发展成一家综合出行平台。
在资本市场上,哈啰的上市之路走得颇为波折:2021年曾向美股递交招股书后又撤回,2025年,市场推测其有入主A股公司永安行以求“借壳”上市的动向,但后续被永安行否认,如今哈啰依然没有完成独立IPO。
对于哈啰来说,这次315的影响不只是一次舆论风波。外界开始重新审视:租电动车这门生意究竟是怎么跑起来的;哈啰作为平台方,对门店、加盟、招商和投放这些环节中问题的约束和纠偏能力,分别是什么程度。这几乎是一个出行平台在扩张过程中最核心的几项能力。
接下来更受关注的,是哈啰将如何应对这场风波,市场如何重新评估它的业务基本盘、治理水平,以及上市前景。
3·15晚点名哈啰,表面看,曝光的是租电动车“超标”,实际上是“超标车如何以电动自行车身份进入租赁市场”。
晚会先点到的是车辆本身。
按2025年实施的新国标,电动自行车最高设计车速不得超过25公里/小时,电池标称电压不得超过48伏,电机输出功率不得高于400瓦。
但在3·15晚会的调查中,哈啰租电动车门店工作人员对央视记者表示,车辆“速度能跑五六十公里/小时”,调到底“能跑75公里/小时”;招商负责人给出的车辆配置中,还出现了“60伏30安时”的电池参数。
根据公安部道路交通安全研究中心的数据,电动自行车肇事事故占城市道路交通事故总量的约10%,超速是主因之一。
这些明显超标的车,为什么能以电动自行车的身份对外出租?
关键在牌照。按国家规定,一台时速能跑75公里的车,已明显超出电动自行车标准,更接近电动轻便摩托车或电动摩托车管理的范畴,上路需要机动车牌照。但这些车被挂上了电动自行车的牌照,无需驾驶资质。
接下来的问题从门店推到了招商端。
央视记者以加盟名义联系到哈啰租电动车省级招商负责人。对方承认,部分车型并不符合新国标要求,但牌照问题“可以解决”,甚至明确表示:“这个生意最大的门槛不是钱,是牌照。你们现在碰到所有问题,我们都能帮你解决。”
这位招商负责人向“加盟商”提供了一整套“怎么把生意做起来”的方案,其中最关键的一步,就是“先上牌、后生产”。
在新国标实施之前,部分渠道商利用政策过渡期,提前用还没生产出来的车辆合格证去申请牌照,等客户要车时,再让厂家按旧标准生产车辆。这样一来,后生产的车,挂的是旧标准下办好的电动自行车牌照,从而绕开新规实施后的“一车一池一充一码”互认协同机制。
也就是说,牌照先备好,车子后补上,最后进入市场流通的,是不符合标准的超速电动自行车。
同期被点名的还有电驴哥(电动自行车租赁公司),操作更夸张——5元一张,直接买"空牌",为超标车辆挂牌。
一位行业人士对「定焦One」分析:电动自行车租赁,本质上是一门靠便利性赚钱的生意;如果按国家标准,提供时速25公里的合规车,对于很多需要跑长途、赶时间的用户来说,吸引力并不大;从3·15披露的链条看,部分电动自行车租赁生意能迅速铺开,关键就在于把更高速度、更长续航的车辆,以电动自行车的低门槛方式推向了市场。
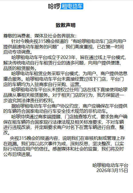
3·15晚会播出后,哈啰租电动车平台发布声明,称平台负责提供租赁及租赁后服务信息撮合,平台门店的车辆均为入驻商家自行采购、运营;同时表示,平台已要求所有商户确保提供车辆符合国标,不对车辆进行违规改装,并已要求商户对在租车辆开展自查整改。

这份回应的重点,放在平台定位、商户责任和后续整改上,并承认“审核机制或管理上存在疏漏”。
上述行业人士表示,只是,3·15晚会所呈现的问题,并不是单个门店,而是已经涉及招商、上牌和车辆投放等多个环节,哈啰作为电动自行车租赁行业的头部连锁品牌之一,加盟体系内存在这种违规操作,平台作为信息撮合方,其管理和合规约束能力自然会受到质疑。
3·15晚会播出当晚,上海闵行区市场监管局联合区交通委、区公安分局已赶赴哈啰相关办公地点,对晚会曝光的篡改速度、更换电池等行为开展调查取证。
公开资料显示,哈啰的租电动车业务由哈啰旗下全资子公司上海钧哈网络科技有限公司负责运营,2023年推出后已覆盖全国超100座城市、5000多家门店。
3·15晚会把哈啰租电动车业务中的问题推到了聚光灯下,而哈啰的烦心事不止于此。就在几个月前,它在两条业务线上都“翻了车”:Robotaxi因安全问题受到关注;因两轮电动车的2G断服风波,不少老用户对哈啰的产品稳定性和售后处理表示不满。
Robotaxi,是哈啰近两年最想讲的新故事之一。从2025年6月成立公司(联合蚂蚁集团、宁德时代出资超30亿元),到9月发布车型、12月初启动商业化运营,哈啰在半年内完成了从融资到商用的全链条布局。
9月,哈啰CEO杨磊在一次访谈中曾表示,哈啰选择在这一时间点入局Robotaxi并推动商业运营,是因为“整个AI和硬件基础已经成熟,算力成本也在不断下降”;并提出希望用8年时间,让平台上的Robotaxi运营规模达到100万辆。
然而12月,它就被曝出在湖南株洲街头发生事故。据公开报道,流传的视频显示,一辆贴有“哈啰自动驾驶”字样的Robotaxi(无人驾驶出租车),在斑马线附近与两名行人发生碰撞,其中一人被卷入车底,两名伤者随后被送入ICU治疗。事故导致株洲当地的哈啰自动驾驶业务被暂停,监管部门介入调查,目前尚未公布具体的事故责任认定或最终的调查结论。
在此之前,国内Robotaxi公开报道的事故多集中于车辆与固定物碰撞(如围栏、沟槽)或车辆自身故障(起火),即使涉及行人,也被描述为“轻微接触”。

图片来源:哈啰官网
几乎同一时期,哈啰另一条两轮业务——面向C端销售的哈啰电动车,爆发了断服风波。
2025年11月底开始,大批用户集中反映,远程定位、查看电量等“永久会员”功能消失,更有用户称在骑行中车辆突然“断电锁死”。
而买车时,哈啰主打“智能”标签,远程开关锁、查看电量、定位寻车,都是当时宣传的卖点,也是“永久黄金会员”权益的核心内容。
哈啰给出的解释是,因国家2G网络全面退网,部分使用EB11、EB20智能芯的车辆可能出现无法开关锁的情况,并给出两种解决方案:如果继续用车,用户通过蓝牙近距开关锁,或自费149元(原价255元)购买4G升级模块,附赠一年黄金会员;或者选择退还部分会员费。
早在2020年5月,工信部办公厅就已正式发布《关于深入推进移动物联网全面发展的通知》,明确提出“推动2G/3G物联网业务迁移转网”,并要求“引导新增物联网终端不再使用2G/3G网络”。
哈啰进入两轮电动车制造领域是在2020年7月,其首款自研车型于2021年4月才发布。也就是说,哈啰在国家政策已经明确引导2G退网的背景下,依然在后续发布的新车型上使用了落后的2G通信模块,并由此引发了用户对其销售告知是否充分、后续补救是否到位的质疑。
值得一提的是,哈啰的销售电动车业务已明显收缩。公开报道显示,哈啰自2024年起开始收缩两轮电动车售卖业务,部分线下专卖店和电商店铺陆续关闭,业务重心更多转向租赁。哈啰方面当时回应称,公司已于年初转型为“租赁兼顾售卖”的混合模式,并表示对已售车辆仍提供质保和售后支持。
从电动车2G断服到Robotaxi事故,再到3·15晚会曝光的租电动车违规,三起事件暴露的是同一个问题:哈啰在快速铺开业务的过程中,扩张速度走在了管理、合规和风险控制能力前面。
一位长期观察出行行业的从业者表示,这与哈啰的增长焦虑密切相关。哈啰在单车业务见顶的背景下,必须不断开辟新业务,并且要快。
在此之前,哈啰的上市之路走了五年。
2021年4月,哈啰曾向美国证券交易委员会(SEC)递交过招股书。彼时的哈啰,在招股中强调自己是“中国最大共享两轮服务平台”,背后站着第一大股东蚂蚁集团。但三个月后,哈啰便主动撤回了IPO申请。
当时外界普遍认为,除了大环境的变化,亏损也是重要原因。招股书显示:2018年至2020年,哈啰的年营收虽然从21亿增长到60亿,但累计净亏损接近50亿元。
共享单车是一门典型的重资产、重运营生意,车辆折旧和线下运维成本都很高。2020年,哈啰共享两轮车业务的毛利率仅为6.7%。
美股的路走不通,哈啰把目光投回了A股。2025年3月,杨磊及哈啰系公司斥资约15亿元,拿下了永安行的控制权,市场一度将此解读为哈啰“借壳上市”铺路。消息一出,永安行连拉了三个涨停板,引发市场关注,但该公司随后通过公告否认。
借壳这条路,从来都不是捷径。
首先是体量悬殊。哈啰作为一家估值数百亿的独角兽,资产规模远大于永安行。有投行人士分析,按照A股的监管规则,这种资产注入,极大概率会触发“借壳上市”的认定标准,审核流程和严格程度可能等同于IPO。
其次是“壳”本身业务式微,连续亏损。永安行最早靠城市公共自行车起家,但在共享单车的冲击下,经营压力巨大。其业绩预告显示,2025年全年预计亏损1.6亿元至2亿元。
在本就艰难的上市路上,3·15晚会的曝光,无疑会增加舆论风波,甚至可能改变外界对它的估值逻辑。上述从业者分析,哈啰的估值一直依赖两条逻辑:一条是传统出行平台的流量价值,另一条是Robotaxi带来的科技溢价。
但315晚会的曝光,直接冲击了前者。出行平台的估值核心是用户信任和可持续的合规运营,一旦监管收紧,整改成本、加盟商纠纷、用户索赔,都将是成本。
科技成长股的估值,依赖市场对技术前景的想象,但Robotaxi事故短期内必然会影响公众对哈啰的信任度。
对哈啰来说,3·15之后,上市这道题显然变得更难答了。它眼下需要面对的,不仅是某一条业务线上的整改,而是治理能力能不能跟上业务扩张。
本文转载自定焦One(ID:dingjiaoone),已获授权,版权归定焦One所有,未经许可不得翻译或转载。
由第一财经、第一财经商业数据中心(CBNData)联合发布的《开物·2025中国消费品牌智能创新白皮书》,现已开启预售!在喧嚣的技术浪潮之中,什么是真正可落地的智能创新?AI应该从哪里切入企业核心能力?品牌如何在不确定的环境中,构建可持续的长期竞争力?这份超13万字的深度洞察,覆盖了万级智能消费相关人群样本,携手数十位行业专家,对3000+消费品牌企业进行了系统拆解,帮助中国消费品牌在智能时代明确坐标、重构能力,实现从“开物”到“成务”的价值跃迁!
点击此处或下方图片即可购买,享受限时早鸟价,直降170元,包邮到家!

好文章,点个赞
版权提示
转载第一财经商业数据中心原创稿件,请于文首标明来源、作者,并保持文章完整性。非第一财经商业数据中心原创稿件,未经许可,任何人不得复制、转载、或以其他方式使用。如需转载或以其他方式使用稿件内容,请联系CBNData客服DD-4(微信ID:CBNDataDD4)